首页 新闻中心 行业资讯 公司动态 售后服务 活动详情

教辅数字化转型:翰林科技智慧教辅解决方案

发布时间:2023-07-05    作者:翰林智慧教育


智慧教辅相对传统教辅、数字教辅而言,是指在教育信息化背景下,借助大数据精准教学管理平台系统,依托大数据、云计算、互联网等技术,对学生学业数据进行全过程、常态化、伴随式采集,实现基于大数据的多维度综合性智能化分析评价。

便于学情的精准把握与精细化管理,便于教师因材施教精准辅导,便于学生个性化学习,便于学校实现智慧管理决策。


图片


设计理念


■ 构建数字化教辅服务:

学 → 练 → 测 → 评 → 帮


依据传统收辅多年来积累的资源库、优质版权资源及专业编辑团队,帮助孩子巩固和补充课堂知识,提供更多的作业练习,拓展孩子的知识宽度与深度。


记录学生测试情况,针对不同学生的特点,平台推荐符合学情的专题学习、强化测练等,有针对性地生成个性化练习,填补知识点漏洞,实现高效学习。


教辅资源录入系统,以及系统中云集的各个名校的真题样卷,海量的题库资源可以帮助老师根据需要,高效快速组卷,打破传统教辅试卷的局限性。


大小测验、考试,均可以实现智能批阅。考后通过AI智能识别手写字,实现客观题智能批改,为教师减轻批阅压力,并随时搜集并掌握学生学情。


平台汇集教学资源、学生学情等数据,并形成数据化、可视化信息分析报告,助力管理者用数据说话,科学规划,合理配置,助力区校管理可持续发展与减负增效。

■以单元测试卷为载体,实现以班(年)级为单位的考试阅卷测评服务

• 教辅书可在每单元设单元测试卷,书末附期中测试卷和期末测试卷,将测试卷生产加工形成数字化形式。

• 以智能测评云系统为技术支撑,在系统中提供适配的答题卡模板,形成一套围绕教辅的考试阅卷测评服务;

• 单元测试卷为载体的线下考试、线下扫描试卷、线上评阅试卷、线上分析报告和线上拓展资源等功能服务,实现富有实效的教辅数字化增值与考试教学辅导;


应用模式

■ 破除传统教辅限制性

图片

■ 资源对接

• 教辅资源录入:作业资源录入方便,可直接对接系统;

• 多种尺寸灵活选择:根据使用需求可灵活选择A3、A4、B5等多种纸张尺寸,满足日常作业,试卷等不同印刷需求。

• 资源更新迅速:厂商可使用自有题库资源,也可直接使用系统更新版本题库资源,扩充资源库, 减少更新难度。

• 自动排版: 按印刷要求,系统进行自动排版导出,减少人力排版成本。

■ 智能批阅

• 独立扫描 操作便捷

系统配备独立扫描系统,将作业直接放在扫描仪输纸器上,即可自动扫描,并识别作业来源匹配至该老师作业系统中,减少老师电脑设置步骤,使用更便捷。

• OCR智能批阅 精准识别手写字

在线便捷制卡,系统自动划块,可直接使用模板或扫描创建模板,并依据用户对纸张大小、版式的简单设置,即可一键生成标准的答题卡。

• 适配不同批阅方式

先扫后阅,先阅后扫。针对教师批阅习惯,系统识别客观题,主观题可使用先阅后扫,也可使用先扫后阅的模式,轻松搜集学生学情报告,减轻教师批阅负担,提高教师工作效率。

■ 学情诊断

• 智能生成分析报告

根据批阅结果系统自动生成详细的分析报告,包含知识点掌握的情况,得分分布情况等。

• 跟踪记录学习轨迹

记录学习轨迹,永久保存学生日常作业、考试情况,学生复习更有目的性,提分更有针对性。

• 个性化错题集

自动收集错题,定制个性化错题册;系统根据错题自动推送同类型题目进行加强练习

• 教学更有针对性

教师能够更好地掌握班级学生成绩水平,做到精准教学。

图片

■ 用户转化

• 搭建专属公众号,帮助学校和家长构建良好沟通平台;

• 可以查看了解学习进度,方便家长在线查看学生信息,了解学生的学习情况和学习效果,

• 借助教学数据反馈报告,家长快速了解孩子学习学情信息,及时掌握孩子成绩波动变化;

• 精准定位孩子知识短板,帮助家长建立辅导孩子学习路径,深度参与孩子学习成长过程。

图片

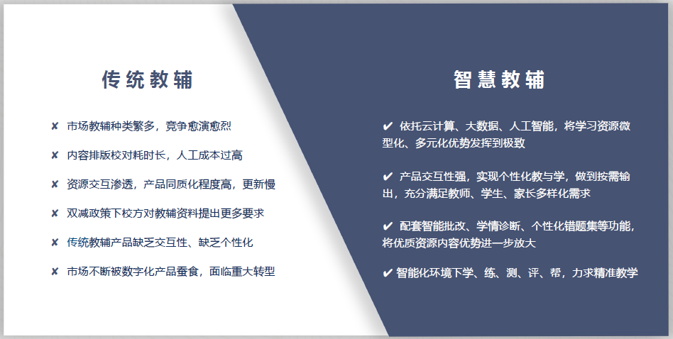
智慧教辅产品不仅解决了纸质教辅缺乏交互性、个性化等问题,也将学习资源多媒体化、微型化、多元化优势发挥到极致,同时符合了国家推进“互联网+教育”发展的新业态。

传统教辅产品虽然存在一定的不足,但是多年来积累的资源库、优质版权资源及专业编辑团队,依然具备着核心竞争力和优势。教辅数字化、智能化的过程中,多角色、多终端应用,配套的智能批改、学情诊断等辅导功能,将优质资源内容优势进一步放大。



填写您的手机号,我们会与您联系

立即咨询
返回

教辅数字化转型:翰林科技智慧教辅解决方案

发布时间:2023-07-05    作者:翰林智慧教育

智慧教辅相对传统教辅、数字教辅而言,是指在教育信息化背景下,借助大数据精准教学管理平台系统,依托大数据、云计算、互联网等技术,对学生学业数据进行全过程、常态化、伴随式采集,实现基于大数据的多维度综合性智能化分析评价。

便于学情的精准把握与精细化管理,便于教师因材施教精准辅导,便于学生个性化学习,便于学校实现智慧管理决策。


图片


设计理念


■ 构建数字化教辅服务:

学 → 练 → 测 → 评 → 帮


依据传统收辅多年来积累的资源库、优质版权资源及专业编辑团队,帮助孩子巩固和补充课堂知识,提供更多的作业练习,拓展孩子的知识宽度与深度。


记录学生测试情况,针对不同学生的特点,平台推荐符合学情的专题学习、强化测练等,有针对性地生成个性化练习,填补知识点漏洞,实现高效学习。


教辅资源录入系统,以及系统中云集的各个名校的真题样卷,海量的题库资源可以帮助老师根据需要,高效快速组卷,打破传统教辅试卷的局限性。


大小测验、考试,均可以实现智能批阅。考后通过AI智能识别手写字,实现客观题智能批改,为教师减轻批阅压力,并随时搜集并掌握学生学情。


平台汇集教学资源、学生学情等数据,并形成数据化、可视化信息分析报告,助力管理者用数据说话,科学规划,合理配置,助力区校管理可持续发展与减负增效。

■以单元测试卷为载体,实现以班(年)级为单位的考试阅卷测评服务

• 教辅书可在每单元设单元测试卷,书末附期中测试卷和期末测试卷,将测试卷生产加工形成数字化形式。

• 以智能测评云系统为技术支撑,在系统中提供适配的答题卡模板,形成一套围绕教辅的考试阅卷测评服务;

• 单元测试卷为载体的线下考试、线下扫描试卷、线上评阅试卷、线上分析报告和线上拓展资源等功能服务,实现富有实效的教辅数字化增值与考试教学辅导;


应用模式

■ 破除传统教辅限制性

图片

■ 资源对接

• 教辅资源录入:作业资源录入方便,可直接对接系统;

• 多种尺寸灵活选择:根据使用需求可灵活选择A3、A4、B5等多种纸张尺寸,满足日常作业,试卷等不同印刷需求。

• 资源更新迅速:厂商可使用自有题库资源,也可直接使用系统更新版本题库资源,扩充资源库, 减少更新难度。

• 自动排版: 按印刷要求,系统进行自动排版导出,减少人力排版成本。

■ 智能批阅

• 独立扫描 操作便捷

系统配备独立扫描系统,将作业直接放在扫描仪输纸器上,即可自动扫描,并识别作业来源匹配至该老师作业系统中,减少老师电脑设置步骤,使用更便捷。

• OCR智能批阅 精准识别手写字

在线便捷制卡,系统自动划块,可直接使用模板或扫描创建模板,并依据用户对纸张大小、版式的简单设置,即可一键生成标准的答题卡。

• 适配不同批阅方式

先扫后阅,先阅后扫。针对教师批阅习惯,系统识别客观题,主观题可使用先阅后扫,也可使用先扫后阅的模式,轻松搜集学生学情报告,减轻教师批阅负担,提高教师工作效率。

■ 学情诊断

• 智能生成分析报告

根据批阅结果系统自动生成详细的分析报告,包含知识点掌握的情况,得分分布情况等。

• 跟踪记录学习轨迹

记录学习轨迹,永久保存学生日常作业、考试情况,学生复习更有目的性,提分更有针对性。

• 个性化错题集

自动收集错题,定制个性化错题册;系统根据错题自动推送同类型题目进行加强练习

• 教学更有针对性

教师能够更好地掌握班级学生成绩水平,做到精准教学。

图片

■ 用户转化

• 搭建专属公众号,帮助学校和家长构建良好沟通平台;

• 可以查看了解学习进度,方便家长在线查看学生信息,了解学生的学习情况和学习效果,

• 借助教学数据反馈报告,家长快速了解孩子学习学情信息,及时掌握孩子成绩波动变化;

• 精准定位孩子知识短板,帮助家长建立辅导孩子学习路径,深度参与孩子学习成长过程。

图片

智慧教辅产品不仅解决了纸质教辅缺乏交互性、个性化等问题,也将学习资源多媒体化、微型化、多元化优势发挥到极致,同时符合了国家推进“互联网+教育”发展的新业态。

传统教辅产品虽然存在一定的不足,但是多年来积累的资源库、优质版权资源及专业编辑团队,依然具备着核心竞争力和优势。教辅数字化、智能化的过程中,多角色、多终端应用,配套的智能批改、学情诊断等辅导功能,将优质资源内容优势进一步放大。



一键开启智慧教学新模式

专业的解决方案、先进产品帮你打开智能教育新世界大门

立即试用